高精度高兼容性小家電開關電源芯片U6773S
小家電作為智能家居的入門級產品,以超高的性價比優勢風靡消費市場。得益于國產小家電開關電源芯片的單顆價格成本下降,推動了小家電的迅速普及和銷量暴增。預計未來智能家電市場滲透率超60%,將直接帶動開關電源芯片市場規模擴張。深圳銀聯寶科技將持續為您供應優質的開關電源芯片,做好服務,做好支持!
銀聯寶今日推薦的開關電源芯片U6773S,在176VAC-265VAC推薦輸出15W,在85VAC-265VAC推薦輸出12W,高集成度高性價比,不僅內部元器件的品質好,有認證,還具有多模式控制,專利EMI優化,工作穩定、無異音、SR(同步整流)兼容性高。有高精度CV和CC兩種控制模式:
1. 在CV模式下,采用多模式控制,該模式將AM(調幅)模式和(頻率調制)FM模式混合使用,以提高系統效率和可靠性;
2. 在CC模式下,U6773S使用具有線路和負載CC補償的PFM控制。
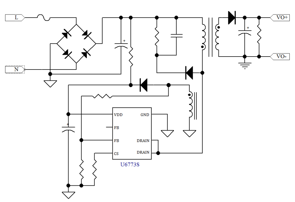
開關電源芯片U6773S引腳特征:
1 VDD P 芯片供電管腳
2、3 FB I系統反饋管腳。輔助繞組電壓經電阻分壓后送至FB管腳,用于CV模式輸出電壓控制及CC模式輸出電流控制。
4 CS I 電流采樣輸入管腳
5、6 Drain I 內部功率管的漏極
7 GND P 芯片參考地
開關電源芯片U6773S是一款高性能的初級側邊調節(PSR)電源開關系列,應用范圍還有適配器/充電器/ADSL、調制解調器、輔助電源電路和其他小功率電源電路。主要特性如下:
1. 效率滿足六級能效要求
2. 原邊反饋/內置650V 功率MOSFET
3. 自動補償輸入電壓、電感感量變化,實現高精度、
4. 多模式PSR 控制提高可靠性和效率
5. 內置軟啟動,超低啟動電流,管腳浮空保護
6. 優化的動態控制:優異的動態響應能力
7. 優化的環路控制:工作穩定、無異音、SR(同步整流)兼容性高
8. 內置多種保護:
短路保護 (SLP)
芯片過熱保護(OTP)
逐周期電流限制前沿消隱(LEB)
管腳懸空保護
VDD 過欠壓保護和箝位保護
9. 封裝形式SOP-7
家電快增長行業往往更需要成熟、穩定的開關電源芯片方案廠商配套供應,才能快中有序、減少摩擦、降低成本。深圳銀聯寶科技專注芯片市場多年,擁有完善的品質管制體系、測試技術、合作供應鏈,值得信賴!








電 話:133-1680-5165 Q Q:1957650001
傳 真:0755-23086550 郵 箱:001@elanpo.com
地址:廣東省深圳市寶安區寶安大道4018號華豐國際商務大廈2501-2508
銀聯寶手機
招賢納士