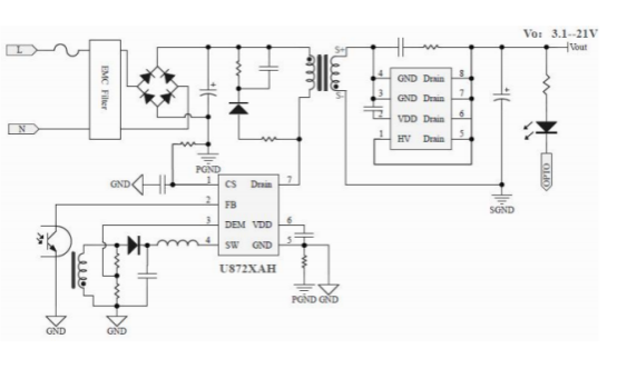
U872XAHG高頻高效,重塑電源設計新基準
集成E-GaN技術的準諧振模式交直流轉換功率開關U872XAHG,專為高功率密度應用而生。采用先進準諧振控制方式,實現超低開關損耗與卓越能效;支持高達220kHz的開關頻率,大幅提升系統響應速度與功率密度。
主要特點
l集成 高壓 E-GaN
l集成高壓啟動功能
l超低啟動和工作電流,待機功耗 <30mW
l谷 底 鎖 定 模 式 , 最 高 工 作 頻 率 兩 檔 可 調
(220kHz, 130kHz)
l 集成 EMI 優化技術
l 驅動電流分檔配置
l 集成 Boost 供電電路
l 集成完備的保護功能:
n VDD 過壓/欠壓保護 (VDD OVP/UVLO)
n 輸出過壓/欠壓保護 (DEM OVP/UVP)
n 輸入過壓/欠壓保護 (LOVP/BOP)
n 片內過熱保護 (OTP)
n 異常過流保護 (AOCP)
n 過載保護 (OLP)
n 前沿消隱 (LEB)
n CS 管腳開路保護
l 封 裝 類 型 HSOP7-T3
在數據中心、快充適配器等嚴苛場景中,U872XAHG以更小體積、更高效率、更優性能,助力工程師輕松打造下一代高能效電源解決方案。高效·高頻·高密度——從U872XAHG開始。








電 話:133-1680-5165 Q Q:1957650001
傳 真:0755-23086550 郵 箱:001@elanpo.com
地址:廣東省深圳市寶安區寶安大道4018號華豐國際商務大廈2501-2508
銀聯寶手機
招賢納士