為何電源芯片U6110被客戶詢的多呢?
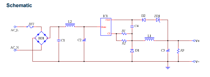
根據上圖,可見:
Drain腳:內部高壓MOSFET的漏極;
VDD腳:芯片的供電管腳;
CS腳:芯片的參考地,也是峰值電流檢測管腳。
看到這里知道為什么電源芯片U6110被客戶詢問的數量做多了吧。因為小小的體積空間,外圍元器件超少,且整個成本和芯片價格非常的低。
電源芯片U6110是全電壓輸入,輸出5V/200mA非隔離電源方案,結合500V功率MOSFET,單芯片的開/關PWM控制器。
電源芯片U6110主要優勢分為:
1.在PWM的開關頻率固定在31khz。該集成電路內置綠色模式控制。對于輕量和零負荷,可以實現待機功率小于50mW。
2.一般采用BUCK電路拓撲結構,常見于小家電控制板電源以及工業控制電源供電。其典型電路規格包含5V/200mA、12V/200mA和24V/200mA等,滿足六級能效要求。
3.可通過EFT、雷擊、浪涌等可靠性測試,可通過3C、UL、CE等認證。
4.其特點是:電路簡單、BOM成本低(外圍元件數目極少:無需變壓器、光耦),電源體積小、無音頻噪音、損耗小發熱低。
5.電源系統帶有各種保護,包括過熱保護(OTP)、VCC欠壓閉鎖(UVLO)、過載保護(OLP)、短路保護(SCP)等。
6.電路特點:無噪音,發熱低,且工作時只需很少的外圍元件。
電源芯片U6110在價格上,質量上和庫存上都占據的優勢,難怪有很多客戶詢問這顆料。想要了解更多資料請咨詢銀聯寶科技。








電 話:133-1680-5165 Q Q:1957650001
傳 真:0755-23086550 郵 箱:001@elanpo.com
地址:廣東省深圳市寶安區寶安大道4018號華豐國際商務大廈2501-2508
銀聯寶手機
招賢納士