旺季或淡季都不離不開的電源管理芯片CY3783A
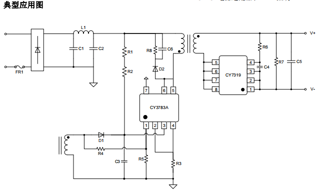
上次介紹的原邊反饋 CC/CV PFM/PWM 電源控制器友恩電源管理芯片CY3783A吸引了很多小伙伴的關注,現在把引腳名稱說明下:
1 VFB I 系統反饋管腳,根據輔助繞組的反激電源,在 CC 模式或 CV模式下調節輸出電壓和輸出電流
2 CS O 內置功率 BJT 發射極
3 VDD P IC 的電源管腳
4 E O 內置功率 BJT 發射極
5、6 HV O 內置功率 BJT 集電極
7 GND P IC接地管腳
電源管理芯片CY3783A特點:
原邊控制無需光耦及次級控制電路
PWM+PFM 多模式混合控制
內置 800V 功率 BJT
全電壓范圍內±4%恒壓精度及高恒流精度
典型應用下空載功耗<75mW @230V
內置軟起電路
內置輸出線補
內置頻率抖動
超低啟動功耗(< 5uA)?
內置過流保護,過壓保護,短路保護,過溫保護等多種保護功能
逐周期電流限制
動態三極管基極驅動
適用功率 10W
SOP-7 封裝
CY3783A同樣適應于手機電池充電器、AC/DC 電源適配器以及 LED 照明領域,也是一顆不可多得的綠色環保優質電源管理芯片。









電 話:133-1680-5165 Q Q:1957650001
傳 真:0755-23086550 郵 箱:001@elanpo.com
地址:廣東省深圳市寶安區寶安大道4018號華豐國際商務大廈2501-2508
銀聯寶手機
招賢納士