找90W芯片方案?為何推薦U6101s電源芯片
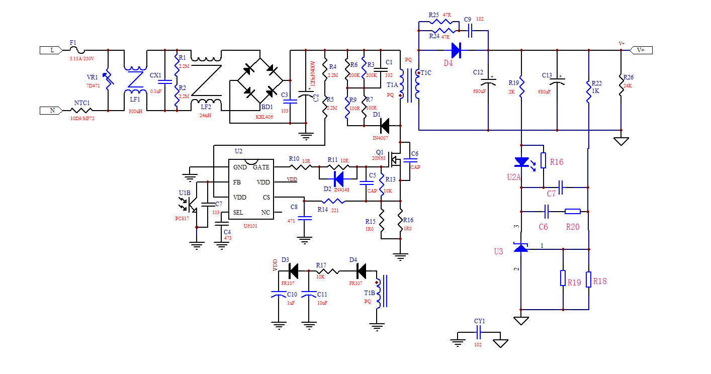
找90W芯片方案?推薦U6101s電源芯片,為何推薦這款?因為這是一款銀聯寶電子的友恩品牌的開關電源芯片,性能穩定,不用擔心缺貨,純國產芯片,良心芯片。AC轉DC在這個盡是電力時代里,他無處不在人們的生源中,給人們帶來了生活的諸多方便。銀聯寶有款自帶恒流功能的開關電源芯片就是u6101s,只串個電容就可以完成恒流功能。恒流精度可達+-4%,功率更是可以不同時段40W90W認證電源沒有問題 ,非標可做到120W(加圖騰電路驅動),單價優美 ,只要你敢用,我們就敢出,歡迎來咨詢銀聯寶,下面是U6101S開關電源芯片的原理圖!
U6101s開關電源芯片具有獨有的封裝腳位(SOP-8/DIP-8),可兼容多種啟動供電模式,支持CDM和CCM的原邊恒流、副邊恒壓,SEL懸空:副邊恒壓,輸出過載重啟,U6101s開關電源芯片特性如下。一、SEL接電容:副邊恒壓、原邊恒流,輸出過載限流降壓、副邊反饋、外驅MOSFET,啟動電流、管腳浮空保護、內置同步斜率補償。二、逐周期電流限制,內置前沿消隱、啟動和工作電流、集成抖頻功能優化EMI、智能保護功能、VDD欠壓保護 、過熱保護(OTP)、過載保護(OLP)等。三、±1%恒壓精度,±4%恒流精度、待機功耗<70mW、滿載固定65KHz開關頻率,輕載Burst Mode、綠色省電模式工作,優化的環路控制、頻率可外部編程,并內置頻率抖動EMI。
經過上面的詳細介紹,我們推薦的這款u6101電源芯片真的有非常好的性價比,喜歡的工程師可以收藏,如需要更詳細的規格書、變壓器參數、PCBA板等等,可以直接跟我們聯系。
銀聯寶熱銷產品
相關常見問題
- 未來快充市場不可小覷,新能源市場離不開快充電源IC U6615S
- U321電源管理芯片——讓電動車控制器更安全
- 雙十一選什么手機電池充電器比較好?推薦CY3783A電源管理IC芯片的充電器
- 上半年有多少數碼科技面對開關電源芯片束手束,現在U6513E可助你腳大施拳腳
- 如何在開關電源芯片缺貨狀態做好布局保障貨源的穩定性
- 高效安全保護機制開關電源芯片U6118電流限制和過流保護以防止輸出過載時毀壞
- 充滿能量的U6201滿足日常電子產品開關電源芯片需求
- 全國限電節能減排政策下,同步整流芯片高效率低效能成重推
- 用U6107D開關電源芯片的眼部按摩儀效果更好
- 多場所應用多品牌可替代的一款開關電源芯片U6513









電 話:133-1680-5165 Q Q:1957650001
傳 真:0755-23086550 郵 箱:001@elanpo.com
地址:廣東省深圳市寶安區寶安大道4018號華豐國際商務大廈2501-2508
銀聯寶手機
招賢納士