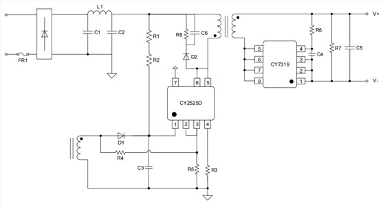
10W離線式開關電源芯片CY2525D主要應用于手機電池充電器、AC-DC電源適配器和LED照明等領域,是一款應用于原邊采樣和控制的高性能芯片。CY2525D工作于恒流模式時采用PFM的控制方式,而工作于恒壓模式時采用PWM+PFM的控制方式,從而可以獲得高精度的恒壓恒流控制效果,且無需任何次級采樣和控制電路。同時,CY2525D還內置了輸入線電壓補償以及輸出線纜補償,從而可以獲得更好的電壓和電流調整率。CY2525D內置了大量的補償以及保護功能,從而簡化了外圍電路,利于PCB布局及EMI設計,提高了方案的可靠性,降低了方案成本。
開關電源芯片CY2525D主要特點有:
●原邊控制無需光耦及次級控制電路
●PWM+PFM 多模式混合控制
●內置 800V 功率 BJT
●全電壓范圍內±4%恒壓精度及高恒流精度
●典型應用下空載功耗<75mW @230V
●內置軟起電路
●內置輸出線補
●內置頻率抖動
●超低啟動功耗(< 5uA)
●內置過流保護,過壓保護,短路保護,過溫保護等多種保護功能
●逐周期電流限制
●動態三極管基極驅動
●適用功率 10W
●SOP-7 封裝
開關電源芯片CY2525D的啟動電流非常小,所以在芯片開啟前,系統可以以較小的功率就可以使芯片開啟。當芯片VDD電壓上升到開啟閾值VDDON時,芯片開啟,產生內部使能信號,使能內部功能模塊,從而控制系統進行工作。在芯片開啟后,如VDD電壓下掉至關閉閾值VDDOFF時,芯片欠壓保護,關閉內部使能信號并停止工作。CY2525D 內置了快速啟動模塊。一旦VDD達到開啟閾值VDDON,為保證輸出快速建立,芯片會控制初級峰值電流保持最大,直到輸出電壓建立到欠壓保護閾值以上,芯片推出快速啟動模式。
