U6203D內置MOS電源芯片是一款高性能的副邊反饋控制器。U6203D工作在副邊檢測和調整模式,可省略系統的光耦和TL431。U6203D內置MOS電源芯片擁有恒壓恒流控制環路,可以實現高精度的恒壓、恒流輸出,以滿足大部分充電器和適配器需求。銀聯寶電子12V開關控制芯片U6203D內置高壓啟動電路和極低的芯片功耗使得系統能夠滿足較高的待機功耗標準。
12V1A副邊反饋內置MOS電源芯片U6203D方案特點:
lCC 工作模式:在CC工作狀態,率電源芯片U6203D采樣FB引腳的信號(由輔助繞組信號通過電阻分壓),輔助繞組信號脈寬決定振蕩頻率。輸出電壓越高,脈寬越小,同時振蕩頻率越高,這樣可獲得恒定的輸出電流。
l保護控制:U6203D內置MOS電源芯片含有豐富的保護功能,包括:逐周期過流保護、過壓保護、過溫保護、開環保護、輸出短路保護、CS電阻開/短路保護、VDD欠壓鎖定保護功能,并且這些保護具有自恢復模式。
lCV 工作模式:在CV工作狀態,率電源芯片U6203D使用脈沖采樣VFB電壓,并保持到下個采樣點。將采樣的電壓和VREF_CV基準比較,并放大誤差。這個誤差值代表負載情況,通過控制開關信號,調節輸出電壓,使得輸出恒定。
l高壓啟動控制:U6203D內置MOS電源芯片在啟動階段,采用高壓啟動技術,芯片啟動前2.0mA電流源為內部偏置電路供電并給外部VDD電容充電,快速啟動。當VDD電壓達到VDDon,芯片開始工作的同時高壓啟動電路關斷;只要VDD電壓不低于VDDoff,芯片維持正常工作。啟動后,偏置電路通過輔助源供電,同時啟動電路只有一路極小的電流,實現低損耗。
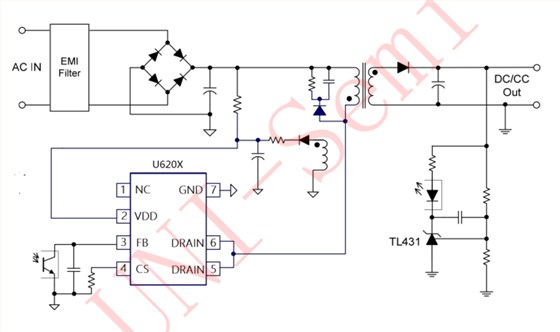
12V1A副邊反饋內置MOS電源芯片U6203D封裝DIp-7,應用簡圖參考如下:
