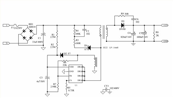
18W的掃地機電源方案U6217S的原理圖:
18W的掃地機電源方案U6217S是一系列高性能初級側調節(PSR)電源開關,具有高精度CV / CC控制,是充電器應用的理想選擇。在CV模式下,采用多模式控制,采用AM(幅度調制)模式和(調頻)FM模式的混合,提高系統效率和可靠性。在CC模式下,使用PFM控制線路和負載CC補償。
U6217S可實現音頻無噪聲操作和優化的動態響應。內置的電纜壓降補償(CDC)功能可提供出色的CV性能。該IC集成了欠壓鎖定(UVLO),VDD過壓保護(VDD OVP),逐周期電流限制(OCP),短路保護(SLP)和VDD鉗位等功能和保護。可用在SOP8中。
18W的掃地機電源方案U6217S的特征:
•集成650V MOSFET
•多模PSR控制
•PSR的音頻無噪音操作
•PSR的優化動態響應
•低待機功率70mW
•±4%CC和CV調節
•可編程電纜壓降補償:(PSC)在PSR CV模式下
•內置交流線路和負載CC補償
•內置保護:短路保護(SLP),片上熱關斷(OTP)逐周期限流前沿消隱(LEB),引腳浮動保護
