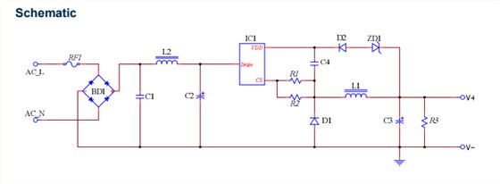
小家電電源芯片的5V開關電路圖:
銀聯寶電子在5V小家電電源芯片上推薦典型的待機功耗準諧振原邊反饋交直流轉換器制IC,例如:開關電源芯片U6110。
U6110低功耗開關電源芯片集成待機功耗準諧振原邊控制器及500V高雪崩能力智能功率MOSFET,用于高性能、外圍元器件精簡的小家電上。
U6110為原邊反饋工作模式,可省略光耦和TL431。內置高壓啟動電路,可實現芯片空載損耗(230VAC)小于15mW。
U6110一般采用BUCK電路拓撲結構,常見于小家電控制板電源以及工業控制電源供電。其中滿足六級能效要求,可通過EFT、雷擊、浪涌等可靠性測試,可通過3C、UL、CE等認證。
其特點是:
1.電路簡單、BOM成本低(外圍元件數目極少:無需變壓器、光耦),電源體積小、無音頻噪音、損耗小發熱低。
2.電源系統帶有各種保護,包括過熱保護(OTP)、VCC欠壓閉鎖(UVLO)、過載保護(OLP)、短路保護(SCP)等。
