開關電源芯片U621X3系列包含了U62153、U62143、U62133、U62123、U62113這幾顆料,在85—265Vac下,典型輸出功率分別為:
U62153:12W
U62143:10W
U62133:7.5W
U62123:6W
U62113:5W
開關電源芯片U621X3系列是一款高性能、低成本的原邊控制功率開關,內置高壓功率三極管,可提供高精度恒壓和恒流輸出性能,尤其適合于小功率離線式充電器應用。采用 U621X3 可以工作無異音,同時可保證優異的動態性能。利用集成的線損補償功能,可獲得高性能的恒壓輸出表現。U621X3系列集成有多種保護功能:如 VDD 欠壓保護 (UVLO)、VDD 過壓保護 (OVP)、逐周期限流保護(OCP)、短路保護 (FB SLP)、輸出過壓保護 (FB OVP)、過熱保護 (OTP) 和 VDD 箝位等。
開關電源芯片U621X3系列還集成有電源系統單點失效保護,在 FB 上拉電阻開路、FB 下拉電阻開路、FB 下拉電阻短路、輸出二極管或者 SR 開路、輸出二極管或者 SR 短路、變壓器繞組短路、RCS 開路等故障條件下均能實現保護。
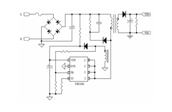
開關電源芯片 U621X3系列都是SOP-8 封裝,管腳功能如下:
1 VDD 芯片供電腳。
2 GND 芯片參考地管腳。
3 FB 輸出反饋和消磁檢測管腳。
4 CS 電流采樣輸入管腳。
5、6、7、8 C 內置功率三極管集電極輸入管腳。
