銀聯寶科技開關電源芯片UN系列——U6118A專用于LED玩具。LED玩具是孩子們玩耍嬉戲的理想工具,LED玩具通常都采用無毒環保型塑料制作而成,其內部裝有會發光的物質或燈泡,可以發出彩色的閃光,十分容易引起小孩子的注意。低待機功耗離線式開關電源芯片的LED玩具的表面光滑細致,沒有任何突起,不會劃傷小朋友們細嫩的皮膚。
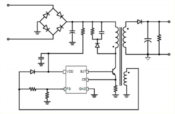
開關電源芯片——U6118A電路圖
銀聯寶科技開關電源芯片——U6118A無光耦,無TL431,節約成本;有著用于低待機功耗離線式開關電源大輸出功率15W材料的外置三極管。該芯片提供了完整的智能化保護功能,包 括過流保護,欠 壓保護,過溫保護和軟啟動功能。在優化的環路控制中工作,工作穩定及無異音;并有著優異的動態響應能力。開關電源芯片——U6118A特點有:1、700V外置三極管 2、滿足7V-28V多規格變壓器供電需求 3、封裝:SOT23-5/6 4、可應用在:LED燈絲燈,小夜燈等LED驅動照明領域
以上文章由銀聯寶科技提供。銀聯寶科技是您開關電源芯片的平臺,我們將為您提供、方便、理想的服務,為您提供實惠的價格。銀聯寶團隊將為您提供合理的建議。咨詢電話:400-778-5088 網址:http://www.ikbgh.cn


