電路圖是人們?yōu)榱搜芯亢凸こ痰男枰眉s定的符號繪制的一種表示電路結構的圖形。通過電路圖可以知道實際電路的情況。這樣,我們在分析電路時,就不必把實物翻來覆去地琢磨,而只要拿著一張圖紙就可以了。在設計電路時,也可以從容地紙上或電腦上進行,確認完善后再進行實際安裝,通過調試、改進,直成功。我們更可以應用的計算機軟件來進行電路的輔助設計,甚進行虛擬的電路實驗,大大提高工作效率。其中,電路圖分為有原理圖、方框圖、裝配圖和印版圖等。
一、原理圖
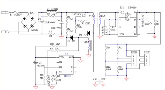
原理圖,又被叫做“電原理圖”。這種圖,由于它直接體現了電子電路的結構和工作原理,所以一般用在設計、分析電路中。分析電路時,通過識別圖紙上所畫的各種電路元件符號,以及它們之間的連接方式,就可以了解電路的實際工作。原理圖就是用來體現電子電路的工作原理的一種電路情況。下圖所示就是一個5V2A電源方案的原理圖。
二、PCB圖
PCB圖,是電路板的映射圖紙,它詳細描繪了電路板的走線,元件的位置等。
三、方框圖(框圖)
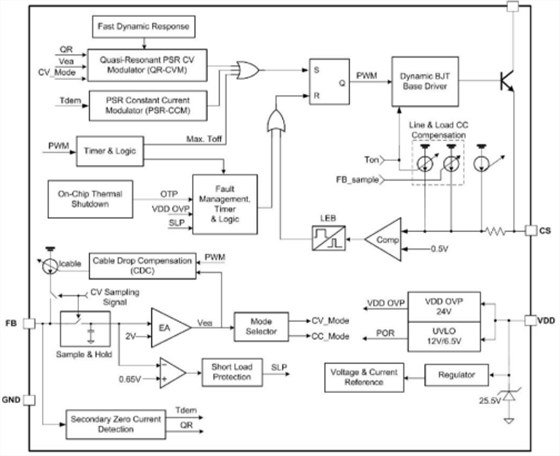
方框圖是一種用方框和連線來表示電路工作原理和構成概況的電路圖。從根本上說,這也是一種原理圖。不過在這種圖紙中,除了方框和連線幾乎沒有別的符號了。它和上面的原理圖主要的區(qū)別就在于原理圖上詳細地繪制了電路的全部的元器件和它們連接方式,而方框圖只是簡單地將電路安裝功能劃分為幾個部分,將每一個部分描繪成一個方框,在方框中加上簡單的文字說明,在方框間用連線(有時用帶箭頭的連線)說明各個方框之間的關系。所以方框圖只能用來體現電路的大致工作原理,而原理圖除了詳細地表明電路的工作原理外,還可以用來作為采集元件、制作電路的依據。下圖所示的就是5V2A電路的方框圖。
以上就是電源方案設計的基本需要了解的電路圖,還有更多疑問,歡迎聯系銀聯寶科技咨詢。
