耐壓值定義了芯片安全工作電壓上限,若輸入電壓超過該值(如動態波動或負載突變),可能引發擊穿或永久損壞,直接影響器件可靠性、性能表現及系統適配性。高耐壓芯片需更大厚度或更高電阻率的半導體材料,工藝制程要求更高。深圳銀聯寶科技的PD快充芯片U8722SP是一款集成 E-GaN 的高頻高性能準諧振模式交直流轉換功率開關,集成MOS耐壓700V,值得一試!
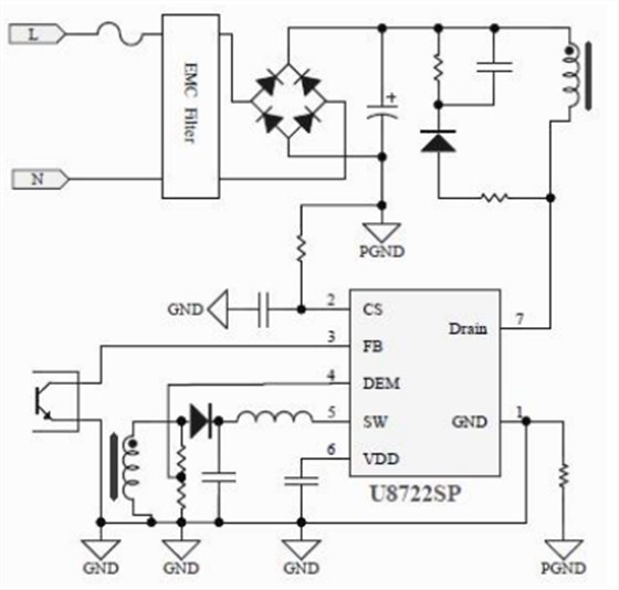
PD快充芯片U8722SP集成了高壓啟動功能。如圖1所示,在啟動階段,U8722SP通過芯片DRAIN腳對VDD充電,當VDD電壓達到VVDD_ON( 典型值12V)時,高壓供電關閉。輸出建立后,芯片供電由輔助繞組提供。
如圖2所示,在啟動過程中,當VDD低于3V時,高壓供電電路對VDD電容的充電電流為IHV1(典型值 0.3mA),小電流充電,可以降低VDD引腳對地短路時的芯片功耗。當VDD電壓超過3V時,充電電流增加到IHV2 (典型值 3.4mA),以縮短啟動時間,隨VDD電壓升高,充電電流逐漸減小。當VDD電壓降到VVDD_REG (典型值 9V)時,高壓供電電路再次開啟,以維持VDD電壓。但是,如果低鉗位供電狀態持續時間超過75ms,并且系統工作在非輕載模式時,芯片將觸發保護。當PD快充芯片U8722SP觸發保護狀態時,系統停止打驅動,高壓供電電路開啟,維持VDD電壓在VVDD_REG_ST(典型值 12V)。
PD快充芯片U8722SP采用峰值電流控制模式,可以自適應的工作在QR和降頻工作模式,從而實現全負載功率范圍內的效率優化。在滿載和重載工況下,系統工作在QR工作模式,可以大幅降低系統的開關損耗。U8722SP根據FB電壓值調節谷底個數,同時為了避免系統在臨界負載處的FB電壓波動導致谷底數跳變,產生噪音,采用了谷底鎖定工作模式在負載一定的情況下,導通谷底數穩定,系統無噪音。
深圳銀聯寶PD快充芯片U8722SP 700V耐壓可覆蓋更高波動范圍,安全性更優,成本可控,量大可談,有意向的小伙伴可直接聯系13316805165,更多優質芯片等你來詢!
