人們總是對新技術新形態(tài)展現出強烈的興趣。而讓這番愿景夢想成真離不開強有力的技術基礎。正如友恩半導體,擁有高品質的開關電源芯片以及強大的技術服務團隊,讓每一顆“芯”皆有所屬。關注友恩開關電源芯片,可以從電源芯片U6773S開始!
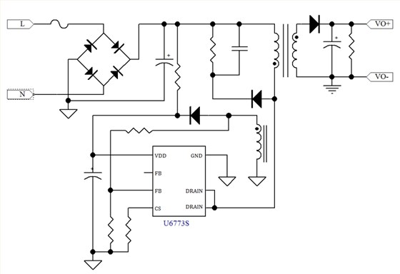
電源芯片U6773S功能特性:
● 工作在非連續(xù)模式(DCM)的次級同步整流控制器
● 內部集成高性能N 溝道 MOSFE
● 超快速開管能力的驅動電路
● 超低啟動及靜態(tài)工作電流
● 高集成度、只需極少的外圍器件
● 空載輕載超低損耗
● 效率滿足六級能效要求
● 自動補償輸入電壓、電感感量變化實現高精度
● 多模式PSR 控制提高可靠性和效率
● 內置軟啟動,超低啟動電流,管腳浮空保護
● 優(yōu)化的動態(tài)控制:優(yōu)異的動態(tài)響應能力
● 優(yōu)化的環(huán)路控制:工作穩(wěn)定、無異音、SR(同步整流)兼容性高
● 完善的保護電路(OVP/UVLO)、短路保護(SUP)、過載保護(OLP)、芯片過熱保護(OTP)、逐周期電流限制前沿消隱(LEB)、VDD過壓、欠壓保護。
● 采用SOP-7的封裝。
電源芯片U6773S應用范圍:
● 適配器/充電器/ADSL 調制解調器
● 輔助電源電路
● 其他小功率電源電路
