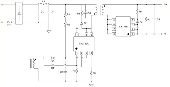
友恩CY3783A是一款應用于原邊采樣和控制的高性能開關電源芯片。其內置功率 BJT,可用于 10W 以內的離線式開關電源產品。CY3783A開關電源芯片工作于恒流模式時采用 PFM 的控制方式,而工作于恒壓模式時采用 PWM+PFM 的控制方式,從而可以獲得高精度的恒壓恒流控制效果,且無需任何次級采樣和控制電路。
友恩開關電源芯片CY3783A特點:
●原邊控制無需光耦及次級控制電路
●PWM+PFM 多模式混合控制
●內置 800V 功率 BJT
●全電壓范圍內±4%恒壓精度及高恒流精度
●典型應用下空載功耗<75mW @230V
●內置軟起電路
●內置輸出線補
●內置頻率抖動
●超低啟動功耗(< 5uA)
●內置過流保護,過壓保護,短路保護,過溫保護等多種保護功能
●逐周期電流限制
●動態三極管基極驅動
●適用功率 10W
●SOP-7 封裝
友恩開關電源芯片CY3783A應用領域:
●手機電池充電器
●AC/DC 電源適配器和 LED 照明
同時,友恩開關電源芯片CY3783A還內置了輸入線電壓補償以及輸出線纜補償,從而可以獲得更好的電壓和電流調整率。CY3783A內置了大量的補償以及保護功能,從而簡化了外圍電路,利于 PCB 布局及 EMI 設計,提高了方案的可靠性,降低了方案成本。
