-
5W系列 5V1A能效六級方案
QR-PSR控制提高工作效率
內置700V 功率三極管
效率滿足 ‘DoE六級能效’,待機<75mW
±4%恒壓恒流精度,多模式PSR控制內置頻率抖動EMI
內置快速動態響應控制,無異音工作
自動補償輸入電壓.電感感量變化,實現高精度
逐周期電流限制, 內置前沿消隱
VDD欠壓保護(UVLO),過壓保護及鉗位
OTP過溫保護全國服務熱線:13316805165
| 銀聯寶科技 AC-DC開關電源方案選型表 | ||||||||
|
產品型號 <超鏈接> |
電路拓補 | 功率管耐壓 (V) | 導通電阻(Ω) | 待機功耗 (mW) | IC大輸出功率(W) | 工作頻率(KHZ) | 典型應用 | 封裝 |
| SF6010N |
原邊反饋/外驅三極管 |
外驅三極管 |
/ | <100 | 5W | 40--70 | 5V 1.0A | SOP-7/8 |
| SF6022 |
原邊反饋/內置三極管 |
700 | BJT | <75 | 5W | 40--70 | 5V 1.0A | SOP-7/8 |
| SF6010R | 原邊反饋/內置三極管 | 700 | BJT | <75 | 5W | 40--70 | 5V 1.0A | SOT23-6 |
| SF6072 | 原邊反饋/內置三極管 | 700 | BJT | <100 | 5W | 40--70 | 5V 1.0A | SOP-7/8 |
| U6215B | 原邊反饋/內置三極管 | 700 | BJT | <75 | 5W | 40--70 | 5V 1.0A | SOP-7 |
| U6215A |
原邊反饋/內置三極管 |
700 | BJT | <75 | 6W | 40--70 | 5V 1.2A | SOP-7 |
| U6117S | 原邊反饋/內置MOS | 650 | 8.5 Ω | <75 | 6W | 60 | 5V 1.2A | SOP-8 |
| SF6772S | 原邊反饋/內置MOS | 600 | 9.5 Ω | <75 | 6W | 40--70 | 5V 1.0A | SOP-8 |
| SF5922S | 原邊反饋/外置MOS | 600 | 9.5Ω | <100 | 6W | 40--70 | 5V 1.0A | SOP-8 |
| SF6020P | 原邊反饋/內置三極管 | 700 | BJT | <75 | 6W | 40--70 | 12V 0.5A | SOT23-5 |
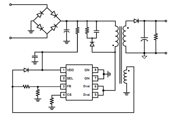
電路圖
U6117S 5V/1A常規測試數據(滿足六級能效)
特性
EMI數據
技術團隊,溝通
有從事電源行業20年以上經驗的應用工程師團隊;
工程師擁有一線電源大廠從事研發電源方案經歷,曾服務冠德,茂碩,航嘉等公司;
研發部門由一批海歸博士和國內高校從事電源研發芯片資深研究人員組成;
多項電源方案應用性專利,創新技術
銀聯寶強大的研發團隊,積累了眾多一線電源應用方案經驗,研發成果榮獲多項電源方案應用性專利,可為企業定制性能更優的解決方案。
一線精良設備,精密檢測
銀聯寶擁有電子負載儀、 EMI測試設備、雷擊測試儀、ESD測試儀 AC電源、功率計、示波器、高低溫測試等精良設備,為電源方案設計提供品質保障。
精細化服務,貼心周到

銀聯寶提供電源DEMO設計整套方案,包括方案認證,EMI測試調機樣機測試承認,小批量產跟線服務,批量出廠后質量反饋跟蹤。為中小電源廠提供工廠管理工藝標準流程,根據需求開發優化的電源方案定制方案,并提供整套方案調試,符合安規要求。
深圳市銀聯寶電子科技有限公司
全國咨詢熱線:13316805165
傳真:0755-23086550
QQ:3410408081
郵箱:001@elanpo.com
地址:廣東省深圳市寶安區寶安大道4018號華豐國際商務大廈2501-2508
采購:5W系列 5V1A能效六級方案
- *聯系人:
- *手機:
- 公司名稱:
- 郵箱:
- *采購意向:
-
*驗證碼:
跟此產品相關的產品 / Related Products

- 副邊15W開關電源芯片 U6203D
效率滿足六級能效要求
副邊反饋/內置600V 功率MOSFET
內置65KHz 工作頻率
零OCP恢復間隙控制避免低壓啟動失敗
內置4mS軟啟動, 管腳浮空保護
內置頻率抖動EMI

- 副邊50W開關電源芯片 SF5773
- 品牌:銀聯寶電子
型號:SF5773 SSR控制模式,
±5% 的恒壓精度。
副邊反饋/外驅MOSFET
系統效率滿足 ‘DoE六級能效’ Tier2 要求,待機<75mW。

- 副邊15W開關電源芯片 SF5539H
效率滿足六級能效要求
副邊反饋/內置600V 功率MOSFET
內置65KHz 工作頻率
零OCP恢復間隙控制避免低壓啟動失敗
內置4mS軟啟動, 管腳浮空保護
內置頻率抖動EMI



電 話:133-1680-5165 Q Q:1957650001
傳 真:0755-23086550 郵 箱:001@elanpo.com
地址:廣東省深圳市寶安區寶安大道4018號華豐國際商務大廈2501-2508
銀聯寶手機
招賢納士