WiFi智能插座電源芯片一般用法分享
WiFi智能插座電源芯片一般用法分享WiFi智能插座電源芯片一般用法分享WiFi智能插座電源芯片一般用法分享
WiFi智能插座上控制電路中,我們常常用到5V和12V電壓,相應的降壓芯片有很多選擇。比如U6110/TB121X,但是此類芯片的輸出電流比較低,一般不超過1A,如果我們需要用到250MA的情況下,選擇U6110;如果用到700MA,選擇TB121X。
近有個項目就碰到類似的情況,要用到2路5V電源,每路輸出功率達到5W,U6315+U7710顯然就不合適了。網上查一下資料,輸入電壓范圍是90-264VDC,輸出電流可達2A,可以適應大部分的WIFI插座加2USB的應用。
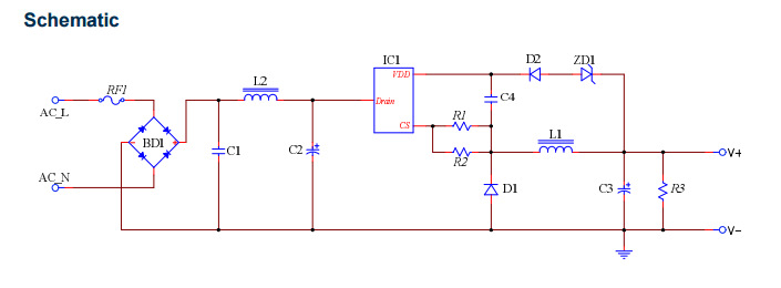
下面是5V250MA的典型電路:
電源芯片U6110結合500V功率MOSFET,單芯片的開/關PWM控制器。這個IC可實現高精度5V默認值,通用交流輸入輸出。在PWM的開關頻率固定在31khz。該集成電路內置綠色模式控制。對于輕量和零負荷,可以實現待機功率小于50mW。
非隔離AC-DC電源芯片降壓電路,采用BUCK拓撲結構,常見于小家電控制板電源以及工業控制電源供電。其典型電路規格包含5V/0.25A、12V/0.25A和24V/0.25A等,滿足六級能效要求。
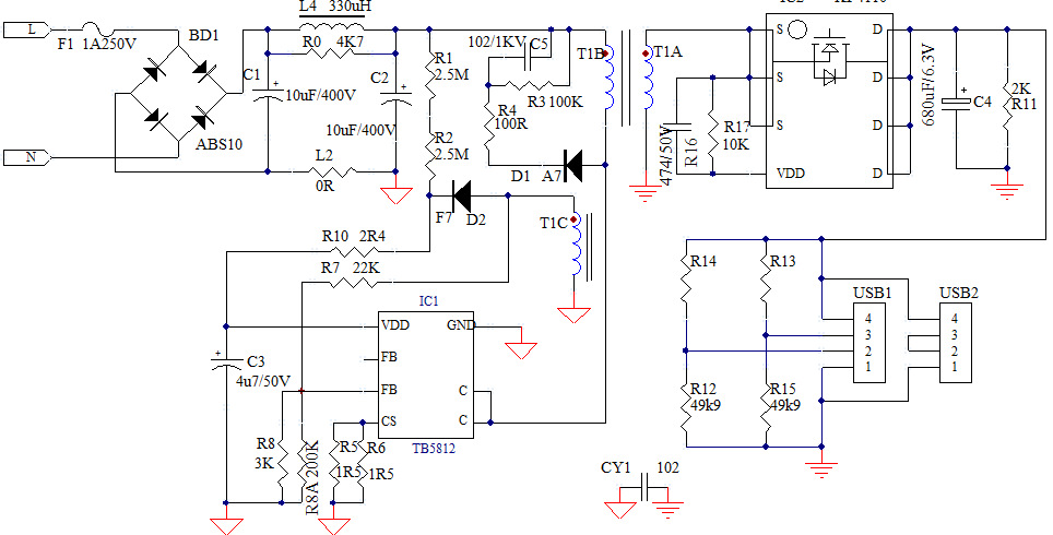
下面是5V2A的WIFI插座加2USB應用電路:
因為U6315是做5V2A的WIFI插座加2USB應用+U7710同步整流芯片。
電源芯片U6315是原邊反饋芯片,外圍元件少,比較簡單,內部集成了700V高雪崩能力的功率BJT。該芯片采用多模式加QR控制,調幅控制和調頻控制相結合,提高系統的效率和可靠性。恒流流輸出模式中,芯片采用調頻控制方式,同時集成了線電壓和負載電壓的恒流補償。采用該芯片可以工作無異音,同時保證優異的動態性能。
同步整流芯片U7710是一款用于替代反激變換器中副邊肖特基二極管的高性能同步整流功率開關,內置導通阻抗功率 MOSFET 以提升系統效率。U7710支持“浮地”和“共地”同步整流兩種架構, 同時支持系統斷續工作模式 (DCM) 和準諧振工作模式 (QR)。
U7710內置 VDD 高壓供電模塊,無需 VDD 輔助繞組供電,降低了系統成本。內部集成有 VDD 欠壓保護功能和 VDD 電壓鉗位。
WiFi智能插座電源芯片一般用法分享就到這里,更多詳細資料找銀聯寶科技。








電 話:133-1680-5165 Q Q:1957650001
傳 真:0755-23086550 郵 箱:001@elanpo.com
地址:廣東省深圳市寶安區寶安大道4018號華豐國際商務大廈2501-2508
銀聯寶手機
招賢納士