原邊反饋 CC/CV PFM/PWM 電源控制器友恩開關電源芯片3783
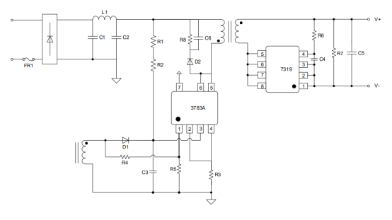
友恩3783是一款應用于原邊采樣和控制的高性能開關電源芯片。其內置功率 BJT,可用于 10W 以內的離線式開關電源產品。3783 工作于恒流模式時采用 PFM 的控制方式,而工作于恒壓模式時采用 PWM+PFM 的控制方式,從而可以獲得高精度的恒壓恒流控制效果,且無需任何次級采樣和控制電路。
同時,友恩開關電源芯片3783還內置了輸入線電壓補償以及輸出線纜補償,從而可以獲得更好的電壓和電流調整率。3783內置了大量的補償以及保護功能,從而簡化了外圍電路,利于 PCB 布局及 EMI 設計,提高了方案的可靠性,降低了方案成本。
友恩開關電源芯片3783特點:
原邊控制無需光耦及次級控制電路
PWM+PFM 多模式混合控制
內置 800V 功率 BJT
全電壓范圍內±4%恒壓精度及高恒流精度
典型應用下空載功耗<75mW @230V
內置軟起電路
內置輸出線補
內置頻率抖動
超低啟動功耗(< 5uA)?
內置過流保護,過壓保護,短路保護,過溫保護等多種保護功能
逐周期電流限制
動態三極管基極驅動
適用功率 10W
SOP7 封裝
友恩開關電源芯片3783應用領域:
手機電池充電器
AC/DC 電源適配器和 LED 照明









電 話:133-1680-5165 Q Q:1957650001
傳 真:0755-23086550 郵 箱:001@elanpo.com
地址:廣東省深圳市寶安區寶安大道4018號華豐國際商務大廈2501-2508
銀聯寶手機
招賢納士