20W PD快充芯片新風向——U6648
快充逐漸成為智能手機的標配,除了蘋果在積極布局外,全球智能手機銷售額排名前列的手機巨頭也在快速跟進。為了搶占市場先機,廠商每年都會推出多款自研的快充產品,百花齊放下呈現出快速迭代的趨勢。深圳銀聯寶科技也趁勢推出20W PD快充芯片U6648,帶大家一起了解下!
PD快充芯片U6648是應用于中小功率反激式開關電源的高性能電流模式PWM功率轉換器。超寬VDD工作電壓范圍,內置高壓功率MOS,滿足輸出功率達20W的PD快充電源應用。U6648具有極低的啟動電流和工作電流,可實現低的損耗并保證可靠啟動。U6648滿載工作時,PWM開關頻率固定;降低負載后,進入PFM模式,開關頻率降低;在空載和輕載時,進入間歇模式,以降低開關損耗。其先進的多種控制模式可以降低開關損耗并提高變換器轉換效率。
PD快充芯片U6648主要特性:
& 滿足六級能效標準
& 超寬VDD 工作電壓范圍
& 極低的啟動電流和工作電流
& 內置650V 功率MOS
& 65KHz 的固定開關頻率
& 內置前沿消隱和斜坡補償電路
& 開機軟啟動降低 MOS 應力
& 頻率抖動降低EMI
& 無音頻噪聲設計
& VDD 欠壓鎖定(UVLO)和過壓保護(OVP)
& 逐周期電流限制(OCP)
& 過載保護(OLP)和過溫保護(OTP)
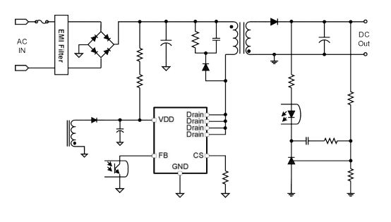
PD快充芯片U6648可應用于 PD/QC 快充電源適配器、開關電源等,提供軟啟動控制以降低MOS應力、頻率抖動控制以獲得良好的EMI、間歇模式頻率高于22KHz無音頻噪聲,及多種自恢復保護。U6648提供SOP-8無鉛封裝,管腳描述如下:
1 GND 參考地
2 VDD 芯片電源供給腳
3 FB 反饋腳,連接到光耦
4 CS 電流檢測腳和功率 MOS 源極
5、6、7、8 Drain 功率 MOS 漏極
PD快充芯片U6648輸入電壓90~264Vac 時,推薦輸出功率18W;輸入電壓為230Vac 時典型輸出功率20W。最小包裝一盤4000pcs,需要試樣的小伙伴請提前聯系深圳銀聯寶科技,誠意奉上!








電 話:133-1680-5165 Q Q:1957650001
傳 真:0755-23086550 郵 箱:001@elanpo.com
地址:廣東省深圳市寶安區寶安大道4018號華豐國際商務大廈2501-2508
銀聯寶手機
招賢納士