開關電源芯片CY3783A全新升級體驗更美好
使用蘋果手機電影效果模式拍攝電影和MV,自然的柔焦效果和流暢的焦點轉換,帶來全新升級的拍攝體驗。某種程度上已經可以媲美專業攝影設備。正如開關電源芯片CY3783A,用實力說話。
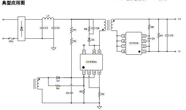
開關電源芯片CY3783A主要特性:
▲原邊控制無需光耦及次級控制電路
▲PWM+PFM 多模式混合控制
▲內置 800V 功率 BJT
▲全電壓范圍內±4%恒壓精度及高恒流精度
▲典型應用下空載功耗<75mW @230V
▲內置軟起電路
▲內置輸出線補
▲內置頻率抖動
▲超低啟動功耗(< 5uA)
▲內置過流保護,過壓保護,短路保護,過溫保護等多種保護功能
▲逐周期電流限制
▲動態三極管基極驅動
▲適用功率 10W
▲SOP-7 封裝
開關電源芯片CY3783A管腳名稱:
1 VFB I 系統反饋管腳,根據輔助繞組的反激電源,在 CC 模式或 CV模式下調節輸出電壓和輸出電流
2 CS O 內置功率 BJT 發射極
3 VDD P IC 的電源管腳
4 E O 內置功率 BJT 發射極
5、6 HV O 內置功率 BJT 集電極
7 GND P IC接地管腳
開關電源芯片CY3783A適應于手機電池充電器、AC/DC 電源適配器以及 LED 照明領域,低功耗,高效能,帶給你全新活力!








電 話:133-1680-5165 Q Q:1957650001
傳 真:0755-23086550 郵 箱:001@elanpo.com
地址:廣東省深圳市寶安區寶安大道4018號華豐國際商務大廈2501-2508
銀聯寶手機
招賢納士