10W開關電源芯片U65143便捷便利
智能手機讓年輕人玩得不亦樂乎,但很多的老年人卻對之束手無策。好在很多年輕人會主動教家里的老人使用智能手機,讓他們也享受到科技的便捷。那么也別忘了給老人選擇一款方便耐用的手機充電器。友恩半導體推出的這顆10W開關電源芯片U65143,正適應于小功率離線式充電器。
10W小功率離線式充電器開關電源芯片U65143,是一款高性能、低成本的原邊控制功率開關,內置高壓功率三極管,可提供高精度恒壓和恒流輸出性能,還適合于AC/DC 電源適配器。
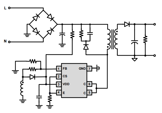
開關電源芯片U65143引腳功能:
1 FB系統反饋管腳。輔助繞組電壓經電阻分壓后送至 FB 管腳,用于CV 模式輸出電壓控制及 CC 模式輸出電流控制。
2 CS 電流采樣輸入腳。
3 VDD 芯片供電腳。
4 E 內置功率三極管發射極。
5-6 C 內置功率三極管集電極。
7 GND 芯片參考地。
開關電源芯片U65143典型應用電路如圖:
開關電源芯片U65143主要特性:
■ 內置超高壓功率 BTJ
■ 谷底開通、原邊控制、系統效率高
■ 多模式原邊控制方式
■ 優異的動態響應
■ 集成動態三極管驅動電路
■ 工作無異音
■ 優化的 EMI 性能
■ 恒流、恒壓調整率小于 ±5%
■ 超低待機功耗 <50mW
■ CV 模式可編程輸出線壓降補償
■ 內置完善的保護功能:
輸出短路保護 (FB SLP)
逐周期限流保護(OCP)
前沿消隱 (LEB)
芯片過溫保護 (OTP)
VDD 過壓、欠壓和箝位保護
輸出過壓保護功能 (FB OVP)
■ SOP-7 封裝
友恩半導體推出的同系列開關電源芯片型號還有U65103、U65113、U65123、U65133、U65153等,聯動精彩,驚喜多多!








電 話:133-1680-5165 Q Q:1957650001
傳 真:0755-23086550 郵 箱:001@elanpo.com
地址:廣東省深圳市寶安區寶安大道4018號華豐國際商務大廈2501-2508
銀聯寶手機
招賢納士