節能照明好方案——LED 照明ic CY2525D
水晶燈,筒燈,射燈,等各種燈具不但能起到照明效果,而且更多的體現了藝術氛圍,特別是在夜間也是一種裝飾和調節氣氛的工具。深圳銀聯寶科技的LED照明ic CY2525D綠色節能,環保無污染,使夜間的環境更增添了活躍的氣氛。
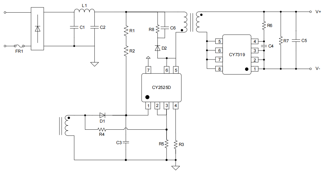
CY2525D是一款應用于原邊采樣和控制的高性能LED照明ic。其內置功率 BJT,可用于 10W 以內的離線式開關電源產品。CY2525D 工作于恒流模式時采用 PFM 的控制方式,而工作于恒壓模式時采用 PWM+PFM 的控制方式,從而可以獲得高精度的恒壓恒流控制效果,且無需任何次級采樣和控制電路。
同時,LED照明ic CY2525D還內置了輸入線電壓補償以及輸出線纜補償,從而可以獲得更好的電壓和電流調整率。CY2525D 內置了大量的補償以及保護功能,從而簡化了外圍電路,利于 PCB 布局及 EMI 設計,提高了方案的可靠性,降低了方案成本。
LED照明ic CY2525D特點:
● 原邊控制無需光耦及次級控制電路
● PWM+PFM 多模式混合控制
● 內置 800V 功率 BJT
● 全電壓范圍內±4%恒壓精度及高恒流精度
● 典型應用下空載功耗<75mW @230V
● 內置軟起電路
● 內置輸出線補
● 內置頻率抖動
● 超低啟動功耗(< 5uA)
● 內置過流保護,過壓保護,短路保護,過溫保護等多種保護功能
● 逐周期電流限制
● 動態三極管基極驅動
● 適用功率 10W
● SOP7 封裝
LED照明將被重點關注和推廣已是不爭的事實。節能、高效、質優、價美的LED照明ic就選 CY2525D!








電 話:133-1680-5165 Q Q:1957650001
傳 真:0755-23086550 郵 箱:001@elanpo.com
地址:廣東省深圳市寶安區寶安大道4018號華豐國際商務大廈2501-2508
銀聯寶手機
招賢納士