手機充電器ic U6237D品質為先 價格取勝
越來越多國產手機品牌開始聚焦底層技術,通過屏幕、影像等高端元器件的國產化創新,在一些核心技術上實現了自主可控。而充電器作為最重要的手機配件,充電器ic的選擇已然有了更高的要求。靠低價取勝不能長遠,品質和價格均衡,才能給用戶帶來更出色的使用體驗!受市場青睞的手機充電器ic U6237D,值得留意!
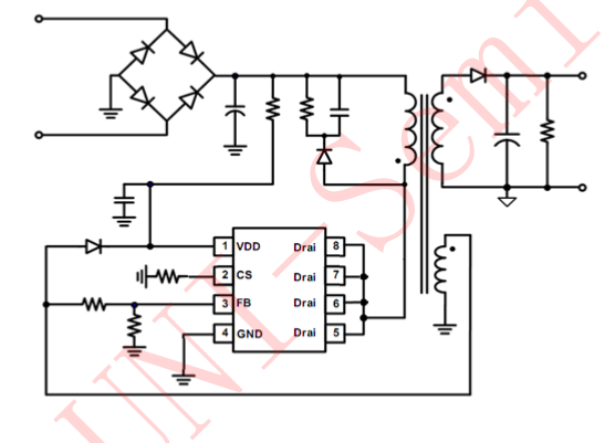
在手機充電器的應用中,電池與充電器之間一般會通過一定長度的電纜相連,由此也將導致輸送到電池端的電壓產生一定的電壓降。如下圖所示,在手機充電器ic U6237D內部存在由線損補償模塊控制的可調式電流源流出到與FB管腳相連的分壓電阻上并產生一定的電壓偏置信號。此電流正比于開關周期,而反比與輸出功率,所以在電纜上的電壓降可以被補償掉。隨著負載功率的降低,在FB上的偏置電壓將被提高。通過調節分壓電阻R1和R2的阻值可以調節實際補償量的大小。
手機充電器ic U6237D主要特點:
&集成 650V MOSFET
&支持反激和降壓型拓撲應用
&反激原邊控制(SEL 管腳懸空)
&準諧振降壓控制 (SEL= GND)
&±4% 恒流、恒壓精度
&待機功耗<70mW
&多模式原邊控制方式
&工作無異音
&優化的動態響應
&可調式線損補償
&集成線電壓和負載電壓的恒流補償
&集成完善的保護功能:短路保護 (SLP)、過溫保護 (OTP)、逐周期限流保護 (OCP)、前沿消隱 (LEB)、管腳懸空保護、VDD過欠壓保護和箝位保護
&封裝形式 DIP-8
需求放緩的大背景下,深圳銀聯寶科技的手機充電器ic堅持一貫的長期主義,重視創新,拒絕同質化,拉開差異化,努力拿出更有力的表現,繼續回饋各位小伙伴!








電 話:133-1680-5165 Q Q:1957650001
傳 真:0755-23086550 郵 箱:001@elanpo.com
地址:廣東省深圳市寶安區寶安大道4018號華豐國際商務大廈2501-2508
銀聯寶手機
招賢納士