小功率線性電源替代電源管理芯片SF6771
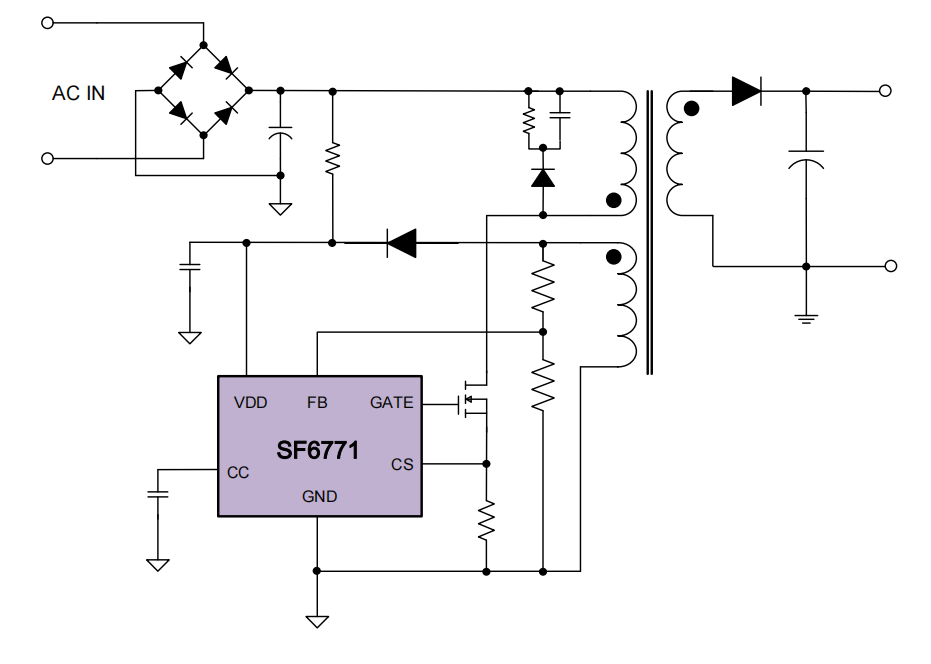
RCC 和線性電源替代,以及AC/DC LED 照明,經常會使用到這顆電源管理芯片SF6771。SF6771 是高性能、高集成、 準諧振 QR (Quasi Resonant) 模式、原邊反饋 (PSR, Primary Side Regulation)控制器,適用于小功率場合。芯片提供高精度恒壓恒流(CV/CC)控制,使之適合于充電器/適配器領域。
電源管理芯片SF6771集成了諸多保護功能,包括 VDD 欠壓保護,VDD 過壓保護,輸出過壓/短路保護,軟啟動,逐周期過流保護,管腳浮空保護,VDD 和 GATE 最高電壓鉗位,等等。提供 SOT23-6 封裝形式。
電源管理芯片SF6771管腳描述:
1 GND P 芯片地。
2 GATE O 外部 MOS 驅動腳。
3 CS I 電流檢測腳。
4 CC O 恒流 CC 環路補償腳,此腳外結一個對 GND 的電容實現恒流 CC 控制。
5 FB I 系統反饋腳,檢測輔助繞組電壓。通過此腳電壓實現對輸出的恒壓 CV 和恒流 CC 控制。
6 VDD P 芯片電源。
電源管理芯片SF6771采用專利的 super-QR/PSRTM 控制,結合了原邊反饋和準諧振控制,可以實現高效率和優異的EMI 性能。在小功率場合,芯片能夠滿足 6 級能效標準。芯片集成線損補償,從而實現了優異的 CV 性能。芯片還集成軟啟動以減小啟動時的電流應力。








電 話:133-1680-5165 Q Q:1957650001
傳 真:0755-23086550 郵 箱:001@elanpo.com
地址:廣東省深圳市寶安區寶安大道4018號華豐國際商務大廈2501-2508
銀聯寶手機
招賢納士