新一代綠色節能開關電源芯片U6773V
三星剛宣布將把用于洗衣機、冰箱等的數字變頻電機和壓縮機的保修期延長至20年,希望幫助客戶降低功耗和電子垃圾,這表明該公司對其零部件的可靠性充滿信心。深圳銀聯寶科技經過十幾年的技術打磨和市場驗證,同樣對自己的開關電源芯片信心十足,有底氣、有把握的向小伙伴們推薦新一代綠色開關電源芯片U6773V!
開關電源芯片U6773V是高精度原邊反饋控制(PSR)恒流恒壓(CC/CV)控制器。采用內置MOS SOP-7封裝,應用靈活性價比高,最大限度地減少了系統元件的數目,用頻率調制方法來提高系統效率和減小電磁干擾。且系統效率輕松達到六級能效。還內置線纜壓降補償,由此取得良好的負載調整率。
開關電源芯片U6773V內置電壓降極低的功率MOSFET以提高電流輸出能力,提升轉換效率并降低芯片溫度。處于開關工作模式,只適用于DCM和QR工作模式的開關電源系統。當芯片檢測VDET<-400mV,控制器驅動功率MOSFET開啟;當芯片檢測到功率MOSFET流過的電流降低到閾值-10mV時,控制器驅動功率MOSFET關閉。
開關電源芯片U6773V內置軟啟動功能來減緩功率MOS開啟時的電壓應力,在輕載情況下,控制器通過降低開關頻率來很好的調節和提高效率,在空載情況下,滿足待機功耗在70mW以內。當輸出短路時,控制器可以使開關頻率箝位在16KHz,能夠提高系統的可靠性。
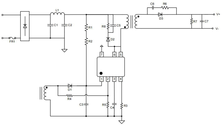
開關電源芯片U6773V管腳名稱:
1 VCC 輸入芯片電源
2 FB系統反饋管腳。輔助繞組電壓經電阻分壓后送至FB管腳,用于CV模式輸出電壓控制及CC模式輸出電流控制
3CPC 連接到GND的輸出電纜補償
4 CS 電流采樣輸入管腳
5、6 Drain 內部功率管的漏極
7 GND P 芯片參考地
開關電源芯片U6773V具有節能環保特性,而且電磁兼容性較強,外圍電路也很簡單。原邊反饋/內置MOSFET內置環路補償,省去額外的補償或濾波電容提高系統效率優化降頻曲線和減小電磁干擾,可實現輕載無異音多模(Multi-Mode)控制的高精度原邊反饋控制(PSR)恒流恒壓(CC/CV)控制器。
深圳銀聯寶科技致力于智能家居、消費電子、安防系統等領域開關電源芯片的研發和銷售,客戶好評如潮,受到了越來越多的關注和支持,希望有更多小伙伴同行向前,誠“芯”以待!








電 話:133-1680-5165 Q Q:1957650001
傳 真:0755-23086550 郵 箱:001@elanpo.com
地址:廣東省深圳市寶安區寶安大道4018號華豐國際商務大廈2501-2508
銀聯寶手機
招賢納士